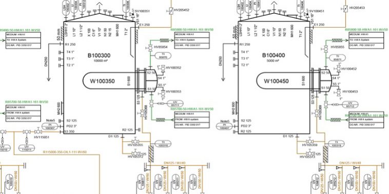
Lo schema di processo nell’industria (in inglese Process Flow Diagram, o PFD o flowsheet) è un diagramma comunemente utilizzato nell’ingegneria chimica e di processo per indicare lo schema generale dei processi e delle apparecchiature di un impianto. È documento integrante del rapporto di sicurezza.
I diagrammi di flusso di processo (PFD) sono un modo grafico per descrivere un processo, le sue attività costituenti e la loro sequenza. Un PFD aiuta con il brainstorming e la comunicazione della progettazione del processo. Il processo PFMEA necessita di un elenco completo di attività che compongono il processo in analisi. Il livello di dettaglio può essere deciso dal team. Includere più dettagli richiede tempo, ma riduce la probabilità di perdere le modalità di errore.
La produzione di uno schema di processo nell’industria (PFD) è una delle attività demandate all’ingegneria. Un buon modo per creare il PFD è registrare prima le attività principali del processo. Quindi aggiungere i passaggi necessari per realizzare ciascuna attività. Fare quindi una panoramica del PFD con le parti interessate, ad esempio ingegneri e tecnici di produzione, per eseguire il debug del PFD. Eseguire il processo utilizzando il PFD per verificarne la validità. Aggiungere tutti i passaggi mancanti scoperti.
Noi di Ten Engineering operiamo da sempre in questo settore con flussi operativi perfettamente oliati.
